FPGA나 마이크로프로세서 회로를 설계할 때 선택이지만 가능하면 꼭 넣어야 하는 것이 전압 감시회로 (Voltage Supervisory Circuit)입니다. 이게 있어야 전원을 킬 때와 끌 때, 그리고 Power Failure 상황에서 FPGA와 마이크로프로세서가 손상되는 것을 방지하거나 항상 올바른 부팅이 이루어질 수 있도록 해줍니다.

대표적인 소자로는 아래 세가지가 있습니다.
TI (Texas Instrument)의 TLV840-Q1: Nano-Power Voltage Supervisor with Adjustable Reset Time Delay (Automotive Grade)
TI (Texas Instrument)의 TPS3760: High Voltage Supervisor with Programmable Sense and Reset Delay Function과, Intersil의 ISL705(5V), ISL706(3.3V): Radiation Hardened u-Processor Supervisory Circuit 이 있다. (Military, Space Grade)
Mouser 참조 링크: https://www.mouser.kr/c/?q=Voltage%20Supervisory
이 중에서 대표적으로 Intersil(Renesas) 사의 ISL705x, ISL706x 시리즈를 살펴보겠습니다.
ISL7x5, ISL7x6 Datasheet: https://www.renesas.com/us/en/document/dst/isl705xrh-isl705xeh-isl706xrh-isl706xeh-isl735xeh-isl736xeh-datasheet
TLV840-Q1 Datasheet: https://www.ti.com/lit/gpn/tlv840-q1
특징 및 Applications
마이크로프로세서 감시회로는 아래 네 가지 기능으로 디지털회로의 정확도와 신뢰성을 상당히 올려줍니다.
- power-up, power-down, and brownout인 상태에서 Reset 신호를 내보냅니다.
(Brownout = 전력 공급 시스템에서의 전압강하로 의도하지 않은 정전 같은 경우를 나타냄) - 독립적인 와치독 출력으로, 1.6초 내로 input이 없으면 Low를 출력합니다.
- VDD 이외의 전원을 모니터링하기 위한 정밀 임계값(Threshold) 검출기
- Active-low인 수동 리셋 입력
Applications
• Supervisor for 마이크로프로세서, 마이크로컨트롤러, FPGAs, DSPs
• 파워서플라이 모니터링
• 디지털 솔루션의 안정적인 대안

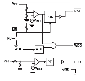
위와 같은 회로로 구성할 수 있습니다.

칩 내부를 기능블럭으로 보면, MR입력을 통해 Reset을 할 수도 있고, 와치독을 통해 리셋을 할 수도 있고, PFI(Power Fail Input)을 Vref(Threshold 일 듯)와 비교하여 Powre Fail Output을 출력하기도 합니다.
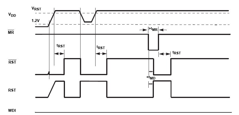
Timing Diagram
이를 Timing Diagram으로 보면 아래와 같습니다.

VDD가 불안정할때, Reset 신호가 들어왔을 때, MR이 Low가 되었을 때 모두 Reset이 작동하는 것을 볼 수 있습니다.
참고로 tRST는 Datasheet에서 200ms 정도로 나와있습니다.

와치독이 1.6초 동안 입력되지 않으면 WDO 출력이 high로 나가고 그럼 reset이 동작합니다.
여기까지 Supervisor Circuit(=Supervisory Circuit)의 기본적인 기능과 용도를 확인할 수 있었습니다.
이후부턴, 소자의 주변 회로 구성을 더 자세히 확인하기 위해선 Datasheet를 직접 보는 것을 권합니다.
Datasheet 다운로드 Link는 글 상단에 있습니다.

'전자 | 제어 | 항공우주 > 전자 HW 설계' 카테고리의 다른 글
| [실무] 회로 설계, OP Amp를 활용한 삼각파 발생기 (0) | 2023.12.12 |
|---|---|
| [실무] PCB Thermal Via 설계하기 (PCB 열제어) (0) | 2023.12.12 |
| [Embedded] BIOS 및 컴퓨터 부팅 순서 (Startup Sequence) (3) | 2022.12.18 |
| [Embedded] [메모리 종류 - 3/3] 메모리 종류 총정리 (2) | 2022.12.18 |
| [Embedded] [메모리 종류 - 2/3] SRAM vs DRAM (1) | 2022.12.18 |
댓글