삼각파 발생기 회로(Triangle Wave Generator)
함수 발생기 또는 파형 발생기는 전자 제품의 필수 부품으로 사인파, 구형파, 톱니파 등과 같은 다양한 종류의 파형을 생성하는 데 사용됩니다. 우리는 이미 사인파 발생기 회로, 구형파 발생기 회로 및 톱니파 발생기 회로를 설계했습니다. 이제이 글에서 연산 증폭기와 몇 가지 기본 구성 요소를 사용하여 삼각형 파형 생성기 회로를 설계 예시를 보여드리겠습니다.
삼각파 발생기는 트랜지스터 커브 트레이서, PWM 컨트롤러, 클래스 D 증폭기, 톤 발생기 등 다양한 분야에 사용됩니다.

위 회로는 단일 연산 증폭기(OpAmp)를 비교기로 사용하는 이완 발진기입니다.
처음에는 캐패시터가 방전되었다고 가정해 보겠습니다. 이렇게 하면 반전 입력이 비반전 입력보다 낮은 전압에 놓이게 되며, 이는 저항 분배기의 공급 전압의 절반이 됩니다.
캐패시터(Capacitor) 전압이 공급 전압의 절반 이상이 될 때까지 출력이 높아지며, 이 시점에서 반전 입력의 전압이 비반전 입력보다 커집니다. 그러면 출력이 낮아져 커패시터가 방전될 것입니다. 동시에 10K 저항이 히스테리시스로 작용하여 출력이 낮아지면 전압 분배기의 하단 레그에 1K와 10K가 병렬로 연결되어 전체 저항이 감소하고 기준 전압이 감소합니다.
히스테리시스 저항과 저항 분배기의 값을 변경하여 주파수를 높이거나 낮출 수 있습니다.
그런 다음 연산 증폭기의 출력을 AC 커플링하여 포지티브 및 네거티브 스윙이 동일한 신호를 생성합니다. 이 신호는 쉽게 증폭할 수 있습니다.
따라서 OpAmp 한 개와 몇 가지 수동 소자를 활용해서 간단한 삼각파 발생기를 만들 수 있습니다.
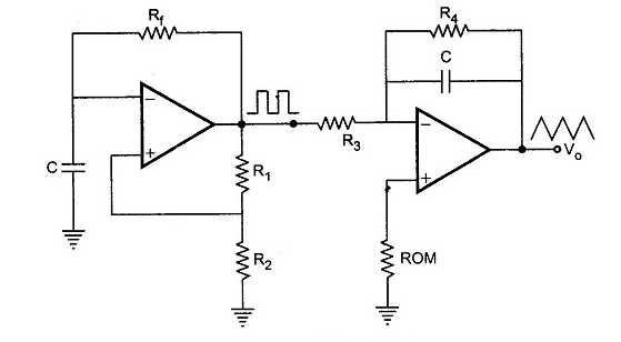
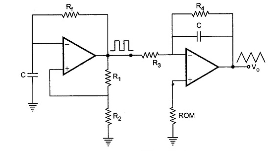
사각파(Square Wave) to 삼각파(Triangle Wave) 회로

OpAmp의 피드백 라인에 캐패시터를 달아서 적분기로 활용하면 사각파 파형을 삼각파로 만들 수 있습니다.
References
Triangle Wave Generator Circuit using Op-amp
Function generator or waveform generator is an integral part of electronics and used to produce various kinds of waveforms like a sine wave, square wave, Sawtooth wave, etc. We have already designed sine wave generator circuit, square wave generator circu
circuitdigest.com
Triangular Wave Generator Using Op amp | EEEGUIDE.COM
We have seen that, the output of integrator is a Triangular Wave Generator Using Op amp if its input is a square wave. This means that a Tri
www.eeeguide.com

도움이 되었길 바라며, 더 자세한 정보는 Reference를 참조해보세요!
'전자 | 제어 | 항공우주 > 전자 HW 설계' 카테고리의 다른 글
| [실무] 무선 모니터링용 WIFI 모듈의 구현 (2) | 2023.12.25 |
|---|---|
| [실무] PCB Thermal Via 설계하기 (PCB 열제어) (0) | 2023.12.12 |
| [프로세서 회로 설계] 전압 감시 회로 (Voltage Supervisory Circuit) (0) | 2022.12.18 |
| [Embedded] BIOS 및 컴퓨터 부팅 순서 (Startup Sequence) (3) | 2022.12.18 |
| [Embedded] [메모리 종류 - 3/3] 메모리 종류 총정리 (2) | 2022.12.18 |
댓글