
1. ESD 란?
ESD는 쉽게 말해서 정전기이다. 회로가 동작할 때 전하가 축적되어 스스로 발생할 수도 있고 사람 손에 의해서 발생할 수도 있다. ESD는 순간적이지만 IC 소자를 태워버릴 수 있다.
따라서, 전자회로를 설계하는 엔지니어라면, 심지어 반도체를 설계하는 연구원도 꼭 설계해야하는 것이 바로 ESD 보호회로와 서지 보호회로이다. 보통 반도체 레벨에선 ESD 보호회로까진 들어간다. 그렇지만 반도체라는 것이 워낙 작다보니 전기적 용량이 크지 않기 때문에 ESD 보호회로를 IC 외부에 추가적으로 구성해야 한다. 또한 ESD를 보호하는 목적으로 설계를 하다 보면 서지도 보호가 되는 효과가 있다.

참고로 EMC 테스트에서 ESD항목이 있는데, 이 때는 IEC 스탠다드를 따른다(IEC61000 혹은 KN61000 참조).
2. ESD 보호회로
2-1. ESD 보호회로의 역할
ESD 보호회로의 역할과 효과를 아주 심플하게 아래의 그림으로 이해할 수 있다.

다이오드의 Vf를 넘는 순간 다이오드를 통해 전류가 그라운드로 빠져나간다. 그래서 IC로 전류가 흐르지 않아 보호가 되는 원리이다. 재밌는 것은 아래의 그래프이다. ESD Diode가 없는 경우엔 300V에 달하는 전압이 IC를 강타하는데, 그러고 음전압 -100V까지 내려가 전기적 충격이 양방향에서 가해진다는 것이다.
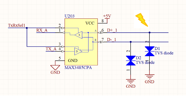
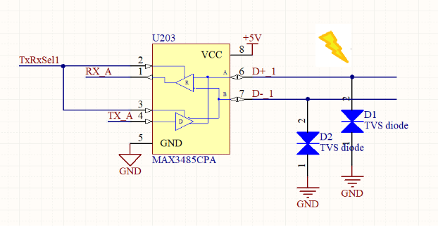
2-2. ESD 보호회로 설계하기 (도면 SCM)
가장 심플한 것은 TVS를 활용하는 것이다. TVS는 양방향으로 된 다이오드라고 생각하면 된다. 따라서 음전압과 양전압 모두 클램핑 해준다.
+- 양방향 클램핑이 중요한 이유는 위에 ESD 전압 파형을 보면 쉽게 이해할 수 있다.

위 예시는 전형적인 ESD 보호회로이다. TVS를 활용하였다.

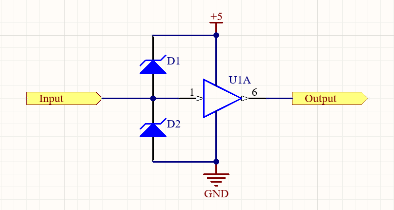
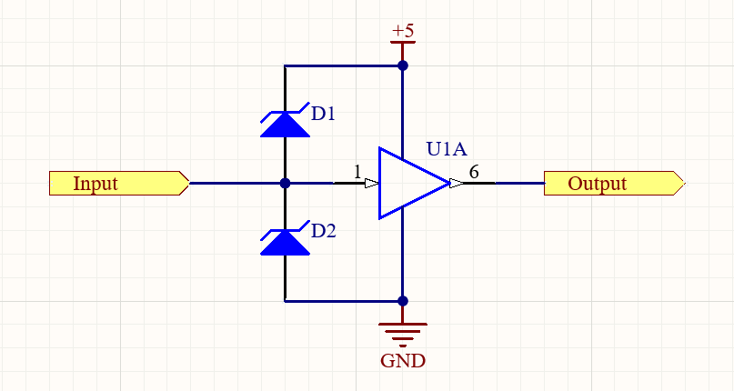
버퍼에 다이오드를 활용하여 ESD 보호회로를 설계할 수도 있다. (대개 Buffer를 사용하는 이유 또한 보호목적 이다.)
이런 ESD 회로는 반도체 칩이나 전자회로나 똑같이 적용되는 부분이다.
2-3. ESD 보호회로 설계하기 (PCB Artwork)

- 커넥터(ESD 소스) 근처에 TVS를 배치한다.
- IC까지의 경로상에 TVS가 있어야 한다.
↓↓실무 고급 기술★↓↓
- 기생 인덕턴스 줄이기: 패턴 길이 짧게
- 기생 인덕턴스 줄이기: 다층 전원 플레인
- Current Loop 제거
설명:
PCB 패턴에 의해 기생 인덕턴스가 생겨서 TVS 다이오드의 클램핑 전압이 원하는 값 이상으로 상승할 수 있습니다. 따라서 패턴 길이를 줄이고 별도의 접지 및 전원 플레인을 가진 다층 PCB를 설계하여 기생 인덕턴스를 최소화하는 것이 중요합니다. 이외에도 TVS 다이오드의 폼 팩터가 작으면 기생 인덕턴스를 낮출 수 있습니다.
그리고 Current Loop를 제거하는 것도 중요합니다. Loop에서 current spike가 유도될 수 있거든요.
3. References
- https://resources.altium.com/p/beginners-guide-esd-protection-circuit-design-pcbs
- https://resources.altium.com/p/pcb-design-guidelines-using-tvs-diode-transient-protection
- TI - System-Level ESD Protection Guide.pdf
- https://www.electronics-notes.com/articles/constructional_techniques/electrostatic-discharge/esd-circuit-design-guidelines.php
PCB Design Guidelines for Using a TVS Diode for Transient Protection
resources.altium.com
이상 초보자부터 실무자 레벨까지의 ESD Protection에 대해 알아봤습니다.
제 글을 참조하여 완성도 높은 설계가 되었으면 합니다.

도움이 되었다면 즐겨찾기 추가, 공감 및 댓글 부탁드려요!
'전자 | 제어 | 항공우주 > EMI & EMC, SI, PI' 카테고리의 다른 글
| [EMC 실무] 공통 모드 노이즈 및 차동모드 노이즈 (Common Mode and Differential Mode Noise) (4) | 2022.05.24 |
|---|---|
| [실무] 싱글 포인트 그라운드 vs 스타 그라운드 (Single Point Ground vs Star Ground) (4) | 2022.05.24 |
댓글